2022/1/5
还记得那年李咏走时,朋友圈里满屏的信息。
李咏从诊断为癌症到死亡,仅仅有17个月。当他体检查出癌症的时候,便立即前往全美综合排行第一的梅奥诊所治疗,可还是为时已晚。
有朋友感到疑惑,癌症的形成和发展不是一个漫长的过程吗?
年年都体检,体检报告上的各种指标也正常。为什么去年没有检查出癌症,今年确诊就直接是晚期了?
体检到底有没有用?早期癌症真的可以通过体检查出来吗?
体检有用,但“中国式体检”可能反而有害。
“中国式体检”
大多数人的体检都是这样的:
测一下身高体重,检查一下视力听力,做个尿检,做个心电图……
发现一年过去了,自己又胖了点,身高是不可能长了,视力好像比去年又近视了点。
不过没三高、没乙肝,便继续熬夜看剧打游戏,啤酒火锅大排档。
但很多潜在的问题,仅凭最基础的体检检查,是筛查不出来的。
从事保险行业,总是会和各种体检报告打交道。
无一例外的,只要让对方发体检报告,收到的都是最基础的检查报告,没有给出专项体检报告的。
常规体检能让大家了解到自己的身体健康状况和重要器官的允许是否正常,也能对一些简单的心脑血管疾病进行筛查。
但要确保自己全身上下全方位无死角健康,还得靠专项体检。
比如胃癌最典型的临床表现就是腹痛腹胀,但同时急性肠胃炎、消化不良、胃肠道胀气等病症的临床表现也是腹痛腹胀。
不做胃镜或者活检,根本没办法辨别是普通的肠胃炎,还是患上了胃癌。
再比如肺癌,肺癌早期的人吃饭呼吸就和正常人一样,没有任何的不适,因为人体的胸腔有足够的空间让肿瘤去生长。
等到胸痛再去做深入检查时,那就基本上不会是早期了。
PET-CT是什么?
常规体检不能全面筛查,有些朋友担心自己的身体情况,便选择做PET-CT检查。
这就又有些矫枉过正了。
PET-CT是什么?
以正电子发射体标记的葡萄糖、氨基酸、胆碱、胸腺嘧啶、受体的配体及血流现象剂等药物为示踪剂,以解剖图像方式从分子水平显示机体及病灶组织细胞的代谢、功能、血流、细胞增殖和受体分布状况,为临床提供更多的生理和病理方面的诊断信息。
很复杂,总之我们知道是一个很高端的检查手段。
为什么说做PEC-CT是矫枉过正呢?
PET-CT最大的优势是一些肿瘤的术前分期、预后评估及疗效监测等方面具有一定的指导意义。
对于肿瘤淋巴结转移及其它器官转移、术后检测及复发等有着良好的判断。
但如果翻看各个国家的癌症筛查指南,比如中国的《CSCO指南》,美国的《NCCN指南》,没有哪个国家把PET-CT列为了普通人的癌症筛查手段。
主要原因有几个:
第一,价格贵,一次检查至少需要7000-8000元。
第二,辐射很大,做一次PET-CT检查,大概所接受的辐射量在10-15mSV之间,好点的医院会想办法降低辐射量,但基本都在10mSV以上。
什么概念呢,普通人一年接受的辐射量约1-3mSV,而做一次PET-CT的辐射量,相当于做了150次X光平片。
现在啥玩意儿都讲究一个防辐射,所以能不做PET-CT还是尽量不要做吧。
第三,PET-CT的检查也不是绝对准确的,有时候PET-CT显示某个病灶高代谢,也不代表一定就是患癌了,也会误诊,加上对高端技术的无条件相信,甚至会给患者带来更大的精神压力。
PET-CT是很好的癌症检测手段,但现阶段不是唯一的,也不是万能的,不一定适合所有人。
等未来随着技术的进步,PET-CT的费用逐渐平民化,辐射量降低,那时再选择PET-CT作为体检手段更合适。
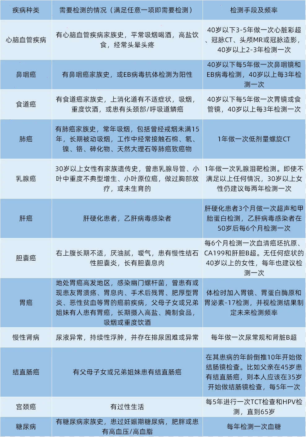
如何正确地体检?
建议在一年一次常规体检的基础上,根据个人情况有针对性的做一些专项体检。
那么女士优先,先介绍女士应该做哪些专项体检吧。

而男性朋友大多数情况下需要做的检测都一样,只是男性朋友不用检查乳腺和宫颈,同时需要加入前列腺检查。
建议男性朋友在45岁左右去做一次血PSA检测,并根据检测结果来定未来的检测频率。
如果有年轻的朋友感觉自己的前列腺不舒服,也可以将这个时间提前~
另外,由于男性患胆囊癌的概率远低于女性,所以男性在胆囊癌的检测上,超过40岁可以选择每3年检测一次。
常见问题
最后以Q&A的形式给大家再解答一些问题。
Q1:这么多检测,得花多少钱啊?
不是所有检测都要做,根据自己的实际情况选择即可,比如胃镜,如果有勇气,可以选择不全麻的,一次费用300-400元,不算贵。
Q2:定期做专项体检就一定能在早期阶段筛查出癌症吗?
不能,专项体检只能增加早期癌症被筛查出来的概率,但即便是99.99%的概率也没法保证一定能筛查出来。
Q3:去国外体检筛查出早期癌症的概率会高一些吗?
一些医疗技术比较领先的发达国家筛查出早期癌症的概率是会高一些,比如我们的邻国日本。
在日本,80%的癌症患者都能在早期筛查出来。而在我国,80%的癌症患者检测出来就是中晚期。
当然造成这种现象的原因,也不仅仅是因为医疗水平的差距,也有检查习惯的问题。
此外,去国外检测需要有一定的经济基础,对于经济不宽裕的普通人来说,国内的常规体检+专项体检也足够了。
Q4:公立医院还是体检机构?
公立医院。
五分钟搞定,轻松做保险规划