2020/10/14
复星联合推出了一款名叫妈咪保贝的少儿定期重疾险,正式宣告少儿定期重疾险也迈入了重疾不分组时代,我们一起来看看。
少儿疾病面临“3高”
发病率高:随着环境和食品等问题,重疾发病率越来越低,少儿常见的有白血病、手足口、川崎病等;
治愈率高:早发现早治疗,少儿重疾治愈率逐年提升,常见的少儿白血病治愈率高达80%;
费用高:能否有足够的费用给孩子最好的治疗成为治愈的关键,一场少儿重疾花费可能就50万,再加上后续的康复、疗养等。

上面这张图就是一个很好的案例,残酷的现实告诉我们:有70万,安排住院,执行治疗方案;没70万,请回去准备好了再来。
一份妈咪保贝少儿重疾险就可以解决!

01
108种重疾,不分组,最多2次赔付
给孩子配置重疾险,预算充足的情况下,当然是选择多次赔付的,重疾不分组﹥重疾分组﹥重疾一次赔付。
妈咪保贝,108种重疾覆盖全,且2次重疾不分组赔付,投保时多次赔付责任为“可选责任”,非必须附加,给家长们更多选择!
02
高发轻症涵盖全面
11种高发轻症,覆盖10种。缺少的微创冠状动脉搭桥术,这里有保障冠状动脉介入手术,两种均是针对心梗的治疗方式,没什么问题,毕竟有保障不典型心肌梗塞。
整体来看,妈咪保贝轻症含40种,每次30%赔付,最多赔2次,2次间无间隔,保障还是十分全面的。
03
新增25种中症,保障十足
少儿重疾险含中症责任的,目前市场很少,网红产品大蜂、小奇、慧*安都是不含的。妈咪保贝不仅含,且赔2次,不错!

妈咪保贝25种中症里,标蓝的10种为高发的重疾,而且中度肌营养不良、中症重症肌无力、中度类风湿性关节炎2、出血性登革热也都是少儿高发疾病。
04
少儿特疾,罕见特疾保障全
妈咪保贝另一大亮点,是可以附加特定疾病和罕见病。
18种少儿特疾,除了少儿最高发的白血病,还特别加入淋巴瘤、神经母细胞瘤、肾母细胞瘤,无疑增加了癌症的保障面。
少儿罕见疾病,作为妈咪保贝的创新,发病率虽低,但一旦发病,可获得三倍赔付,若投保100万保额,可赔300万,牛!

05
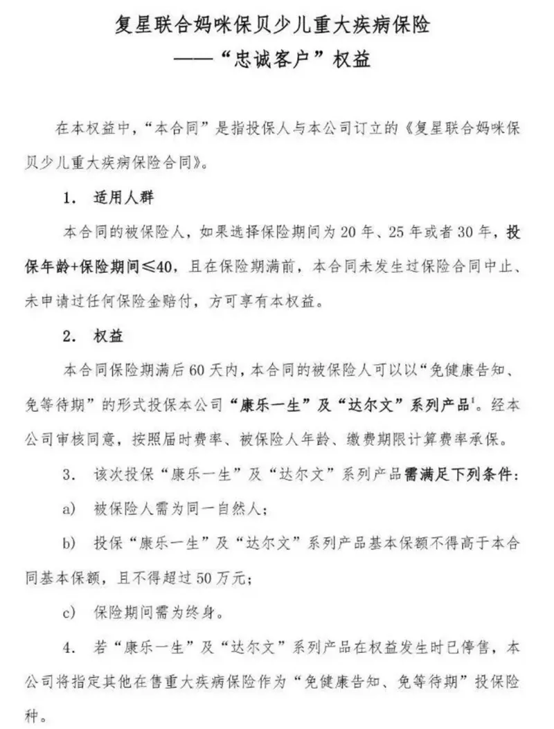
“忠诚客户”权益
关于少儿定期重疾险,我们一直认为是针对无法花大几千给小孩配置终身重疾险的家庭,或者是现有终身重疾险的一种保额扩充。
毕竟,只有定期重疾险的话,在前30年虽然拥有高额的保障,另一方面也会保留未来因为孩子身体健康变化导致无法配置保险的风险。
不过复星联合公司也考虑到这一点,增加了一项“忠诚客户”权益服务,在妈咪保贝合同保障期间届满之前,可以免健康告知投保复星联合的终身型重疾险。

不过这里要提醒一下的是,“忠诚客户”权益仅限于针对妈咪保贝合同未中止,又没有申请过任何保险理赔金的情况才可以,例如如果不幸罹患轻症获得了赔付,就丧失了此项权益。
所以,如果可以,先给孩子配置终身型保险。
06
保费豁免,更人性
少儿定期重疾少有投保人豁免,妈咪保贝很好的弥补了这一点,而且豁免很全面:投保人轻症、中症、重疾、身故均可豁免保费。
给孩子的保障,千万不能省,保险早买早安心!
五分钟搞定,轻松做保险规划